Comprehensive Training

關鍵詞(ci):大(da)(da)學(xue)(xue)生(sheng)創業(ye)模擬實(shi)訓實(shi)戰教(jiao)學(xue)(xue)平臺 大(da)(da)學(xue)(xue)生(sheng)創業(ye)實(shi)訓教(jiao)學(xue)(xue)軟件(jian) 大(da)(da)學(xue)(xue)生(sheng)創業(ye)實(shi)訓教(jiao)學(xue)(xue)系統 大(da)(da)學(xue)(xue)生(sheng)創業(ye)實(shi)訓室(shi)解決方案
大(da)學(xue)生(sheng)創(chuang)業(ye)主要是在(zai)校(xiao)大(da)學(xue)生(sheng)和大(da)學(xue)畢業(ye)生(sheng)群(qun)體組成,近年來大(da)學(xue)生(sheng)創(chuang)業(ye)問題(ti)越(yue)(yue)來越(yue)(yue)受社(she)會的(de)(de)關注,因為大(da)學(xue)生(sheng)屬于高級知識人群(qun),并且經過多年的(de)(de)教育以及背負著(zhu)社(she)會的(de)(de)種(zhong)種(zhong)期望,在(zai)社(she)會經濟繁榮發展的(de)(de)同時,大(da)學(xue)生(sheng)創(chuang)業(ye)也成為大(da)學(xue)生(sheng)就業(ye)之外的(de)(de)新興的(de)(de)現象。
大(da)(da)(da)學(xue)生(sheng)創(chuang)業群體主要(yao)由在(zai)校大(da)(da)(da)學(xue)生(sheng)和畢業生(sheng)組成,由于大(da)(da)(da)學(xue)擴(kuo)招(zhao)引起(qi)大(da)(da)(da)學(xue)生(sheng)就業等一系列(lie)問(wen)題,一部(bu)分(fen)大(da)(da)(da)學(xue)生(sheng)通過(guo)創(chuang)業形式實現就業,這(zhe)部(bu)分(fen)大(da)(da)(da)學(xue)生(sheng)具有高知識高學(xue)歷的(de)(de)特(te)點,但(dan)是(shi)由于大(da)(da)(da)學(xue)生(sheng)缺乏相對應的(de)(de)社會經驗(yan),所以需(xu)要(yao)全社會的(de)(de)關注和幫助。
根(gen)據人力資源和社會(hui)保(bao)障部的(de)(de)最新統計,2007年-2008年的(de)(de)就業(ye)狀況(kuang)很不理想。所以好多大學生都(dou)選擇(ze)創(chuang)業(ye)。
大(da)學生(sheng)創業(ye)(ye)逐(zhu)漸被社會(hui)所承(cheng)認和接受,同時(shi)(shi)也肩負著提高大(da)學生(sheng)畢業(ye)(ye)就(jiu)業(ye)(ye)率和社會(hui)穩定等的歷史使命。在(zai)高校擴招之(zhi)后越來越多大(da)學生(sheng)走(zou)出校門(men)的同時(shi)(shi),大(da)學生(sheng)創業(ye)(ye)就(jiu)成為了大(da)學生(sheng)就(jiu)業(ye)(ye)之(zhi)外的一個社會(hui)新問題。
思(si)沃大學生創(chuang)業(ye)(ye)模擬實訓系統是一款重點將理(li)論(lun)和(he)實踐、案(an)(an)例分(fen)析相結合的模擬實訓實戰(zhan)平臺(tai)教(jiao)(jiao)學軟件。為滿(man)足(zu)高校(xiao)的教(jiao)(jiao)學需求,本公司提供創(chuang)業(ye)(ye)實訓室解決(jue)方案(an)(an)。
用(yong)戶對象:本教學軟件適(shi)用(yong)于各專業(ye)大學生創(chuang)業(ye)的(de)模擬實(shi)訓。
軟件教學方(fang)式(shi):理論(lun)學習(xi)與(yu)案例實(shi)踐相結合,將實(shi)驗考核(he)與(yu)教學考核(he)系統(tong)相結合。
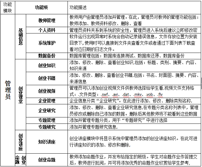
軟件的功能概(gai)述(shu):軟件分管(guan)理(li)員(yuan)、教師和學生(sheng)三個用戶角色。管(guan)理(li)員(yuan)負責對教師的添加管(guan)理(li)及基礎數據(ju)的添加。教師負責對學生(sheng)的管(guan)理(li)以(yi)及對實驗的總體掌控(kong)。
學生端模擬現實創業的步(bu)驟及相(xiang)關流程(cheng)進(jin)行創業實驗(yan)。
學生端模擬現(xian)實(shi)(shi)創業的步驟及相關(guan)流程進行創業實(shi)(shi)驗。
思沃大(da)學(xue)(xue)生(sheng)創(chuang)(chuang)業(ye)(ye)(ye)模(mo)擬(ni)(ni)(ni)實訓平臺系統(tong)(tong)從大(da)學(xue)(xue)生(sheng)創(chuang)(chuang)業(ye)(ye)(ye)的(de)(de)(de)(de)現狀(zhuang)分析,將創(chuang)(chuang)業(ye)(ye)(ye)教(jiao)育(yu)的(de)(de)(de)(de)內容以及(ji)因素滲透在專業(ye)(ye)(ye)實踐教(jiao)學(xue)(xue)中,并根(gen)據(ju)創(chuang)(chuang)業(ye)(ye)(ye)教(jiao)育(yu)的(de)(de)(de)(de)目標及(ji)內容設(she)置較完善的(de)(de)(de)(de)創(chuang)(chuang)業(ye)(ye)(ye)實踐體系。軟件模(mo)擬(ni)(ni)(ni)交互思想,采(cai)用國際先進的(de)(de)(de)(de)計(ji)(ji)算機仿(fang)真技(ji)術,仿(fang)真模(mo)擬(ni)(ni)(ni)虛擬(ni)(ni)(ni)市(shi)(shi)場環境、市(shi)(shi)場調查(cha)以及(ji)整(zheng)個(ge)市(shi)(shi)場競爭結構。學(xue)(xue)生(sheng)通過軟件學(xue)(xue)習創(chuang)(chuang)業(ye)(ye)(ye)心(xin)理學(xue)(xue)、創(chuang)(chuang)業(ye)(ye)(ye)講堂、網(wang)上創(chuang)(chuang)業(ye)(ye)(ye)、創(chuang)(chuang)業(ye)(ye)(ye)準備等創(chuang)(chuang)業(ye)(ye)(ye)知識,撰寫一份(fen)創(chuang)(chuang)業(ye)(ye)(ye)計(ji)(ji)劃書(shu),投入到創(chuang)(chuang)業(ye)(ye)(ye)實戰中。創(chuang)(chuang)業(ye)(ye)(ye)實戰分為公司(si)注(zhu)冊和(he)(he)實戰運(yun)營(ying)。公司(si)注(zhu)冊采(cai)用Flash動畫模(mo)式,模(mo)擬(ni)(ni)(ni)公司(si)注(zhu)冊的(de)(de)(de)(de)整(zheng)個(ge)流程(cheng)。實戰運(yun)營(ying)是整(zheng)個(ge)系統(tong)(tong)的(de)(de)(de)(de)主體,將全(quan)國分為七個(ge)區(qu)域(yu)(yu):東(dong)北地(di)(di)區(qu)、華(hua)北地(di)(di)區(qu)、西北地(di)(di)區(qu)、華(hua)東(dong)地(di)(di)區(qu)、西南地(di)(di)區(qu)、華(hua)中地(di)(di)區(qu)、華(hua)南地(di)(di)區(qu)。系統(tong)(tong)模(mo)擬(ni)(ni)(ni)公司(si)內部與外在市(shi)(shi)場之間(jian)的(de)(de)(de)(de)矛(mao)盾,創(chuang)(chuang)業(ye)(ye)(ye)者通過各(ge)種調查(cha)、決策(ce)解決企業(ye)(ye)(ye)市(shi)(shi)場運(yun)營(ying)過程(cheng)中可能遇到的(de)(de)(de)(de)各(ge)種情況。在區(qu)域(yu)(yu)需求飽和(he)(he)后擴大(da)市(shi)(shi)場,對其中出現的(de)(de)(de)(de)問題(ti)和(he)(he)運(yun)營(ying)結果進行分析與評估,培養大(da)學(xue)(xue)生(sheng)正(zheng)確的(de)(de)(de)(de)人(ren)生(sheng)觀、價值觀、就(jiu)業(ye)(ye)(ye)觀,提(ti)高大(da)學(xue)(xue)生(sheng)勇于創(chuang)(chuang)業(ye)(ye)(ye)的(de)(de)(de)(de)精神(shen),讓大(da)學(xue)(xue)生(sheng)有良好的(de)(de)(de)(de)創(chuang)(chuang)業(ye)(ye)(ye)意識,增(zeng)強大(da)學(xue)(xue)生(sheng)自主創(chuang)(chuang)業(ye)(ye)(ye)能力。
本教學系統(tong)主要功能(neng)特色(se):
1、以LASH動畫形(xing)式模擬公(gong)司工(gong)(gong)商(shang)注冊流程。公(gong)司基本信(xin)(xin)息包括(kuo)公(gong)司名稱(cheng),年份,品牌、商(shang)標、所(suo)在(zai)區(qu)(qu)域、擴張區(qu)(qu)域、流動資金、風(feng)險投(tou)資、投(tou)資情(qing)況(kuang)、融資情(qing)況(kuang)、信(xin)(xin)用等級、品牌知名度、倉庫信(xin)(xin)息(面積/最大存(cun)量(liang)/單位管理(li)費)、產(chan)品庫存(cun)(每一種產(chan)品的(de)(de)庫存(cun)數(shu)量(liang))、當(dang)前(qian)季(ji)度的(de)(de)訂(ding)單執行情(qing)況(kuang)(總(zong)訂(ding)單/已(yi)執行)、自建店數(shu)量(liang)、當(dang)前(qian)正在(zai)提供的(de)(de)服務、技術研(yan)發(fa)情(qing)況(kuang)(已(yi)研(yan)發(fa)的(de)(de)技術/研(yan)發(fa)時間[哪年哪季(ji)度])、生產(chan)線(xian)(生產(chan)線(xian)名稱(cheng)/檔(dang)次)、公(gong)司員工(gong)(gong)(管理(li)層人數(shu)/生產(chan)線(xian)工(gong)(gong)人人數(shu))等等。
2、包含(han)創(chuang)(chuang)(chuang)業(ye)(ye)理(li)論知(zhi)識(shi)的學習和創(chuang)(chuang)(chuang)業(ye)(ye)實戰(zhan)(zhan)訓練。創(chuang)(chuang)(chuang)業(ye)(ye)理(li)論知(zhi)識(shi)包括(kuo)測評系統、創(chuang)(chuang)(chuang)業(ye)(ye)課堂、創(chuang)(chuang)(chuang)業(ye)(ye)講談、創(chuang)(chuang)(chuang)業(ye)(ye)命題、創(chuang)(chuang)(chuang)業(ye)(ye)計劃書、法規知(zhi)識(shi)、網上創(chuang)(chuang)(chuang)業(ye)(ye)、創(chuang)(chuang)(chuang)業(ye)(ye)準備、創(chuang)(chuang)(chuang)業(ye)(ye)論壇。創(chuang)(chuang)(chuang)業(ye)(ye)實戰(zhan)(zhan)訓練包含(han)選擇行業(ye)(ye)、注冊(ce)公(gong)司、人員(yuan)招聘、產品戰(zhan)(zhan)略(lve)策(ce)劃、產品生產、渠道銷售、促銷、備貨運送(song)等內容。
3、企(qi)(qi)業經營管理(li):了解企(qi)(qi)業實時狀況、工商行政事(shi)務處(chu)理(li)、人(ren)(ren)員(yuan)(yuan)招聘(pin)、工資福(fu)利、公司制(zhi)度(du)、員(yuan)(yuan)工培訓、人(ren)(ren)員(yuan)(yuan)流動等人(ren)(ren)事(shi)管理(li)策略(lve)
4、企業投(tou)(tou)(tou)(tou)融(rong)資(zi)管(guan)理:系(xi)(xi)統必(bi)須含有(you)投(tou)(tou)(tou)(tou)融(rong)資(zi)模塊,了解操作企業的基本投(tou)(tou)(tou)(tou)資(zi)和融(rong)資(zi)手段,模塊包括:銀(yin)行存款、銀(yin)行貸款、企業間借貸、民間借貸、私幕股權。另外還含有(you)風險投(tou)(tou)(tou)(tou)資(zi)模塊,在審核(he)計劃書(shu)后做(zuo)出(chu)評價和評分,由教(jiao)師設置是(shi)否給(gei)予風險投(tou)(tou)(tou)(tou)資(zi),以及金(jin)額。設置后系(xi)(xi)統自(zi)動給(gei)相應企業發送反饋信息,接受(shou)并給(gei)予風投(tou)(tou)(tou)(tou)的企業前來簽訂風投(tou)(tou)(tou)(tou)協議領取風投(tou)(tou)(tou)(tou)資(zi)金(jin)
5、系統具有自(zi)動計(ji)(ji)(ji)分和手動評分功能。自(zi)動計(ji)(ji)(ji)分以各(ge)方(fang)面排(pai)名(ming)(ming)(ming)的形式,包(bao)括(kuo)資金排(pai)名(ming)(ming)(ming)、銷(xiao)售排(pai)名(ming)(ming)(ming)、知名(ming)(ming)(ming)度(du)(du)排(pai)名(ming)(ming)(ming)、利潤排(pai)名(ming)(ming)(ming)、投資收(shou)益排(pai)名(ming)(ming)(ming)、廣告(gao)設計(ji)(ji)(ji)排(pai)名(ming)(ming)(ming)、市場占有率排(pai)名(ming)(ming)(ming)、美譽度(du)(du)排(pai)名(ming)(ming)(ming)、投融資收(shou)益排(pai)名(ming)(ming)(ming)、累計(ji)(ji)(ji)繳(jiao)稅排(pai)名(ming)(ming)(ming)、綜(zong)合排(pai)名(ming)(ming)(ming)等(deng)。教師可以批閱學生(sheng)所提交的計(ji)(ji)(ji)劃書、廣告(gao)設計(ji)(ji)(ji)、市場調查分析、公司制度(du)(du)等(deng)。
6、系統提供超過十個行(xing)業的相關參(can)(can)(can)數(shu)(shu)(shu)(shu)(消費(fei)(fei)者特(te)征(zheng)、 類(lei)別(bie) 、消費(fei)(fei)者特(te)征(zheng)、消費(fei)(fei)者構成參(can)(can)(can)數(shu)(shu)(shu)(shu)、消費(fei)(fei)者偏(pian)好參(can)(can)(can)數(shu)(shu)(shu)(shu)、產(chan)品屬性(xing)(xing)類(lei)別(bie)、產(chan)品屬性(xing)(xing)類(lei)別(bie)參(can)(can)(can)數(shu)(shu)(shu)(shu)、產(chan)品屬性(xing)(xing)、產(chan)品屬性(xing)(xing)參(can)(can)(can)數(shu)(shu)(shu)(shu)、生(sheng)(sheng)產(chan)線類(lei)型(xing)、生(sheng)(sheng)產(chan)線類(lei)型(xing) 參(can)(can)(can)數(shu)(shu)(shu)(shu)、行(xing)業參(can)(can)(can)數(shu)(shu)(shu)(shu) 、運行(xing)參(can)(can)(can)數(shu)(shu)(shu)(shu)、區域(yu)參(can)(can)(can)數(shu)(shu)(shu)(shu) 、購(gou)買(mai)參(can)(can)(can)數(shu)(shu)(shu)(shu) 、經濟參(can)(can)(can)數(shu)(shu)(shu)(shu)、渠道類(lei)型(xing)、渠道參(can)(can)(can)數(shu)(shu)(shu)(shu)、促(cu)銷類(lei)型(xing)、促(cu)銷參(can)(can)(can)數(shu)(shu)(shu)(shu)、廣(guang)告規格、廣(guang)告媒體、廣(guang)告參(can)(can)(can)數(shu)(shu)(shu)(shu)、服(fu)務類(lei)型(xing)、服(fu)務參(can)(can)(can)數(shu)(shu)(shu)(shu)、市(shi)場調查參(can)(can)(can)數(shu)(shu)(shu)(shu)、宏觀社會信息、行(xing)業動態信息、背景案例信息)。