International Trade

關鍵詞:外(wai)貿(mao)函電(dian)實訓平(ping)臺(tai) 外(wai)貿(mao)函電(dian)實訓教學軟(ruan)件 外(wai)貿(mao)函電(dian)實訓教學平(ping)臺(tai) 外(wai)貿(mao)函電(dian)教學系(xi)統
思沃外(wai)貿函電(dian)實訓系統(tong)(案例版)主要(yao)是用(yong)于各大中專(zhuan)(zhuan)院校外(wai)經貿類專(zhuan)(zhuan)業或者有外(wai)貿實際操作(zuo)練(lian)習要(yao)求的專(zhuan)(zhuan)業使用(yong)。
本(ben)教學平臺軟件可以配合國際貿(mao)易實(shi)(shi)務(wu)或者(zhe)進(jin)出(chu)口實(shi)(shi)務(wu)課程(cheng),在教學過程(cheng)中同步(bu)進(jin)行上機操(cao)作(zuo)(zuo)(zuo)實(shi)(shi)習(xi)。也可用作(zuo)(zuo)(zuo)課堂教學完畢(bi)后(hou),讓(rang)學生進(jin)行整(zheng)體流程(cheng)的(de)上機操(cao)作(zuo)(zuo)(zuo)實(shi)(shi)習(xi)。
整個平(ping)臺(tai)系統(tong)的(de)目標(biao)是建立一個國際貿易的(de)輔助教學系統(tong),并能將國際貿易教學過(guo)程(cheng)中所需(xu)要(yao)的(de)各實踐點(dian)進(jin)行較好(hao)的(de)體現。
國際貿(mao)易實(shi)務教學(xue)(xue)的(de)(de)(de)(de)(de)(de)核(he)心(xin)內容(rong)是外貿(mao)過程中相關(guan)函電的(de)(de)(de)(de)(de)(de)書寫和(he)各類單據的(de)(de)(de)(de)(de)(de)填寫。為(wei)充(chong)分體現(xian)實(shi)踐教學(xue)(xue)的(de)(de)(de)(de)(de)(de)宗旨,系統(tong)采用了以案例(li)教學(xue)(xue)為(wei)核(he)心(xin)的(de)(de)(de)(de)(de)(de)教學(xue)(xue)思想。在系統(tong)中建立多個(ge)不同的(de)(de)(de)(de)(de)(de)案例(li),讓學(xue)(xue)生在一(yi)個(ge)實(shi)際的(de)(de)(de)(de)(de)(de)案例(li)中切身(shen)體會商(shang)品進(jin)(jin)出(chu)口交易的(de)(de)(de)(de)(de)(de)全(quan)過程。并可在系統(tong)的(de)(de)(de)(de)(de)(de)控制和(he)引導下一(yi)步一(yi)步的(de)(de)(de)(de)(de)(de)完成(cheng)相應的(de)(de)(de)(de)(de)(de)案例(li),并通(tong)過這樣的(de)(de)(de)(de)(de)(de)實(shi)際操(cao)作(zuo)使其(qi)全(quan)面、系統(tong)、規范地掌握從事進(jin)(jin)出(chu)口交易地主要操(cao)作(zuo)技(ji)能。
學生端




出口流程

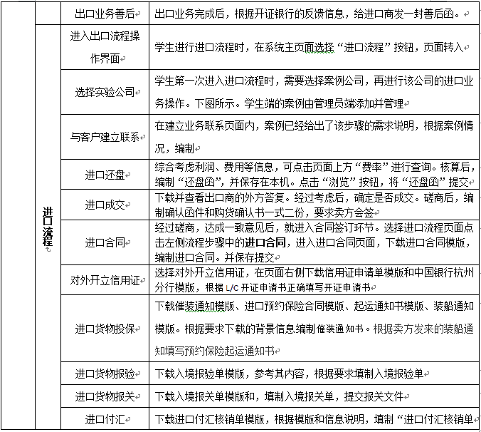
進口流程

1.采用(yong)B/S架構(gou),在服務器上(shang)安裝本(ben)(ben)軟件(jian),用(yong)戶端(duan)可通過相(xiang)連(lian)的(de)局(ju)域網或互聯 網訪(fang)問(wen)服務器應(ying)用(yong)本(ben)(ben)軟件(jian)。本(ben)(ben)教學軟件(jian)不(bu)受時間空間的(de)影響(xiang),學生在寢室和機房都(dou)可以來完成試驗(yan)。
2.權(quan)限分為管(guan)理(li)員(yuan)、教師和學(xue)(xue)生,其中學(xue)(xue)生端在(zai)首(shou)頁(ye)以出口流程、進(jin)(jin)口流程、資(zi)費信息、幫助、注冊等模塊顯(xian)示(shi)。教師通(tong)過兩個權(quan)限對用戶、實驗基礎數據(ju)、實驗進(jin)(jin)程等方面進(jin)(jin)行(xing)(xing)有效的(de)管(guan)理(li)。教師通(tong)過系統中的(de)獨(du)立(li)端口對班級(ji)學(xue)(xue)生進(jin)(jin)行(xing)(xing)管(guan)理(li),可(ke)對學(xue)(xue)生所(suo)需實驗步(bu)驟進(jin)(jin)行(xing)(xing)分步(bu)開放操(cao)作權(quan)限。教師也可(ke)根據(ju)自己(ji)所(suo)總結的(de)案(an)例(li)或者典型的(de)案(an)例(li)在(zai)管(guan)理(li)員(yuan)端口進(jin)(jin)行(xing)(xing)添加,操(cao)作簡(jian)單、方便(bian)。
3. 當實(shi)驗結束時(shi),軟件(jian)將操作(zuo)實(shi)踐(jian)的(de)(de)記錄提(ti)供(gong)(gong)給教(jiao)(jiao)師(shi)端進行批閱評分,同學(xue)(xue)系統將自動統計(ji)分數(shu),并提(ti)供(gong)(gong)成績查詢模(mo)塊,讓教(jiao)(jiao)師(shi)了解學(xue)(xue)生對業務和單(dan)據的(de)(de)掌握情況,以便調整教(jiao)(jiao)學(xue)(xue)計(ji)劃(hua)。體現整個進出口貿(mao)易中(zhong)(zhong)完整的(de)(de)流程和步(bu)驟,包(bao)含將實(shi)際中(zhong)(zhong)常用的(de)(de)函(han)電(dian)和單(dan)證類型。所有的(de)(de)單(dan)證練習都備(bei)有單(dan)證模(mo)板,用于學(xue)(xue)生填寫(xie),且(qie)所有的(de)(de)練習模(mo)塊都備(bei)有取自實(shi)際外貿(mao)案例(li)過程中(zhong)(zhong)的(de)(de)參考答案。
4.進口(kou)(kou)流(liu)程(cheng)包(bao)含選擇實(shi)驗公(gong)司、與客戶建立聯系、出(chu)(chu)口(kou)(kou)報價及發(fa)盤、出(chu)(chu)口(kou)(kou)還價核(he)算(suan)及發(fa)盤、出(chu)(chu)口(kou)(kou)成交(jiao)核(he)算(suan)、出(chu)(chu)口(kou)(kou)合(he)同(tong)簽(qian)訂(ding)、信用證(zheng)審核(he)、信用證(zheng)修改函、出(chu)(chu)口(kou)(kou)貨運(yun)訂(ding)艙、出(chu)(chu)口(kou)(kou)貨物(wu)(wu)投(tou)保、出(chu)(chu)口(kou)(kou)貨物(wu)(wu)報檢、出(chu)(chu)口(kou)(kou)貨物(wu)(wu)報關、出(chu)(chu)口(kou)(kou)制單結匯和出(chu)(chu)口(kou)(kou)業(ye)務(wu)善后(hou)等內容(rong)。軟件(jian)內容(rong)注重實(shi)務(wu)操作(zuo),它針對外貿業(ye)務(wu)的(de)(de)實(shi)踐(jian)性(xing)和適(shi)時(shi)性(xing),通(tong)過各種案例(li)加(jia)深(shen)對國際貿易各種慣例(li)及法律法規(gui)、業(ye)務(wu)規(gui)范的(de)(de)理解和記憶。
5. 案例分析(xi)是為(wei)各教學(xue)步驟(zou)添加具體的案例內容(rong)。在案例中(zhong),將(jiang)以事實為(wei)依據,為(wei)學(xue)生(sheng)講(jiang)解外貿業務中(zhong)各方面的注意事項。內容(rong)鮮明、故(gu)事典型,更能起(qi)到增強記憶的效果。案例分析(xi)將(jiang)提供(gong)大(da)量實際案例信(xin)息,給(gei)學(xue)生(sheng)閱讀。以實際的例子給(gei)學(xue)生(sheng)帶(dai)來真實感。進(jin)(jin)(jin)(jin)口(kou)(kou)流程包含選擇實驗公司、與客戶建立聯(lian)系、進(jin)(jin)(jin)(jin)口(kou)(kou)還盤、進(jin)(jin)(jin)(jin)口(kou)(kou)成交(jiao)、進(jin)(jin)(jin)(jin)口(kou)(kou)合同、對外開(kai)立信(xin)用(yong)證、進(jin)(jin)(jin)(jin)口(kou)(kou)貨物投保、進(jin)(jin)(jin)(jin)口(kou)(kou)貨物報檢、進(jin)(jin)(jin)(jin)口(kou)(kou)貨物報關和進(jin)(jin)(jin)(jin)口(kou)(kou)匯付(fu)等內容(rong)。
6. 外(wai)(wai)貿(mao)常(chang)(chang)識(shi)包含的(de)內容廣泛,可(ke)以是業(ye)務操作常(chang)(chang)識(shi),也可(ke)以是法(fa)(fa)律(lv)法(fa)(fa)規(gui)(gui)常(chang)(chang)識(shi)及一些專業(ye)性術語的(de)解釋。目前,軟(ruan)件中(zhong)默認(ren)的(de)外(wai)(wai)貿(mao)常(chang)(chang)識(shi)分:相(xiang)關法(fa)(fa)律(lv)、法(fa)(fa)規(gui)(gui)、WTO專題、EDI專題、常(chang)(chang)用資源類(lei)網(wang)站、相(xiang)關常(chang)(chang)識(shi)類(lei)知(zhi)(zhi)(zhi)識(shi)。各大類(lei)下又包含若干子類(lei)。各子類(lei)中(zhong)包含大量(liang)外(wai)(wai)貿(mao)知(zhi)(zhi)(zhi)識(shi)。提供知(zhi)(zhi)(zhi)識(shi)庫(ku)和幫助功(gong)能,知(zhi)(zhi)(zhi)識(shi)庫(ku)中(zhong)的(de)背景(jing)知(zhi)(zhi)(zhi)識(shi)可(ke)在管理員(yuan)中(zhong)的(de)知(zhi)(zhi)(zhi)識(shi)庫(ku)管理中(zhong)進行內容的(de)添加和管理。
7.將實際中外貿公(gong)司業務案例(li)和教學(xue)案例(li)組合起(qi)來,設計多套完(wan)整的(de)案例(li),引導學(xue)生進行(xing)理論知識的(de)運用,讓學(xue)生對國際貿易過程中的(de)業務有立體的(de)認(ren)識和了解。
8.為實驗準備完整的費率查詢表(biao)(biao),包括貨物等級表(biao)(biao)、海(hai)洋運價表(biao)(biao)、海(hai)關(guan)稅(shui)則表(biao)(biao)、匯(hui)率表(biao)(biao)。
9.提(ti)供知識(shi)庫,即“背景知識(shi)”,是由管(guan)(guan)理(li)員在(zai)管(guan)(guan)理(li)平臺(tai)的(de)“管(guan)(guan)理(li)員管(guan)(guan)理(li)”下的(de)“知識(shi)庫管(guan)(guan)理(li)”中進(jin)行知識(shi)庫內容(rong)的(de)添加和管(guan)(guan)理(li)。如果要查看知識(shi)庫內容(rong),可(ke)不需要登陸。在(zai)系統首頁,點(dian)擊“出口(kou)流(liu)程”、“進(jin)口(kou)流(liu)程”或“咨詢信息”、“教(jiao)師入口(kou)”等(deng),都可(ke)打開(kai)知識(shi)庫的(de)鏈節頁面。
10. 支持多(duo)教師,多(duo)班級同(tong)時使用。
11. 系統提供的(de)單(dan)證(zheng)、流(liu)程(cheng)等信(xin)息,都(dou)是從專業(ye)的(de)高度,采用(yong)先進的(de)計算機(ji)技術(shu),與現實的(de)單(dan)證(zheng)模板(ban)及操作流(liu)程(cheng)保持“零”距離差別(bie)。提供豐(feng)富的(de)函電和單(dan)證(zheng)練(lian)習。學生(sheng)對(dui)整個進出(chu)口貿易中完(wan)整的(de)流(liu)程(cheng)的(de)實際操練(lian),其中所有步驟(zou)中都(dou)設立對(dui)應的(de)函電和單(dan)證(zheng)練(lian)習。所有的(de)單(dan)證(zheng)練(lian)習都(dou)備有單(dan)證(zheng)模板(ban),用(yong)于(yu)學生(sheng)填寫,且所有的(de)練(lian)習模塊(kuai)都(dou)備有取(qu)自實際外(wai)貿案例過程(cheng)中的(de)參考答案。
12.以(yi)(yi)案(an)例(li)教(jiao)(jiao)(jiao)學為(wei)中心。通過精心設(she)計的多(duo)個完整的案(an)例(li),供學生(sheng)練(lian)習和了解(jie)實際(ji)外貿過程中的所需(xu)要的函電、單證以(yi)(yi)及相關(guan)內容。系統(tong)本身提(ti)供多(duo)個設(she)定案(an)例(li)流程,且系統(tong)允許(xu)教(jiao)(jiao)(jiao)師自行修(xiu)改(gai)這些案(an)例(li)流程。教(jiao)(jiao)(jiao)師也(ye)可自己建立新的案(an)例(li)流程,以(yi)(yi)方(fang)便不同學校教(jiao)(jiao)(jiao)學使(shi)用。
13. 提(ti)供(gong)多個(ge)設定(ding)案(an)例流(liu)程,且系統允(yun)許教師自行修改這些案(an)例流(liu)程。教師也可自己(ji)建立(li)新(xin)的案(an)例流(liu)程,便于不(bu)同學校教學使用(yong)。