Administration

1、軟件(jian)的框(kuang)架:行政(zheng)審批(pi)模(mo)擬實(shi)訓系統分管理員(yuan)、教(jiao)師(shi)和學生三個用(yong)戶角(jiao)色。分管理員(yuan)和教(jiao)師(shi)學生兩個登(deng)陸端口。由管理員(yuan)進行教(jiao)師(shi)管理。教(jiao)師(shi)端進行班級學生管理及實(shi)驗(yan)相關數據的設置(zhi)。學生端進行具體的實(shi)驗(yan)
2、實(shi)驗由教師(shi)創建并設(she)置(zhi),學(xue)(xue)生分(fen)別扮(ban)演了采購(gou)活(huo)動(dong)(dong)(dong)(dong)(dong)中的(de)采購(gou)單(dan)位、采購(gou)中心(xin)、供應商、專家四種角(jiao)(jiao)(jiao)色(se)(se)。實(shi)驗分(fen)組(zu)(zu)分(fen):自動(dong)(dong)(dong)(dong)(dong)分(fen)組(zu)(zu)和手動(dong)(dong)(dong)(dong)(dong)分(fen)組(zu)(zu)兩種方式(shi)。自動(dong)(dong)(dong)(dong)(dong)分(fen)組(zu)(zu):只需要(yao)設(she)置(zhi)組(zu)(zu)數(shu)、各角(jiao)(jiao)(jiao)色(se)(se)人(ren)數(shu),系(xi)統自動(dong)(dong)(dong)(dong)(dong)分(fen)配(pei)學(xue)(xue)生角(jiao)(jiao)(jiao)色(se)(se);手動(dong)(dong)(dong)(dong)(dong)分(fen)組(zu)(zu):設(she)置(zhi)組(zu)(zu)數(shu)、各角(jiao)(jiao)(jiao)色(se)(se)人(ren)數(shu),各角(jiao)(jiao)(jiao)色(se)(se)的(de)學(xue)(xue)生。
3、軟件模擬了公開招(zhao)標(biao)、邀請招(zhao)標(biao)、競爭性談判、單(dan)一來源、詢價采(cai)(cai)購五(wu)種(zhong)方(fang)式的(de)采(cai)(cai)購流程,嚴格按(an)照(zhao)政(zheng)府采(cai)(cai)購法的(de)要(yao)求和流程,并(bing)結(jie)合政(zheng)府采(cai)(cai)購的(de)實(shi)際操作,區(qu)分(fen)每一種(zhong)采(cai)(cai)購方(fang)式的(de)差別。
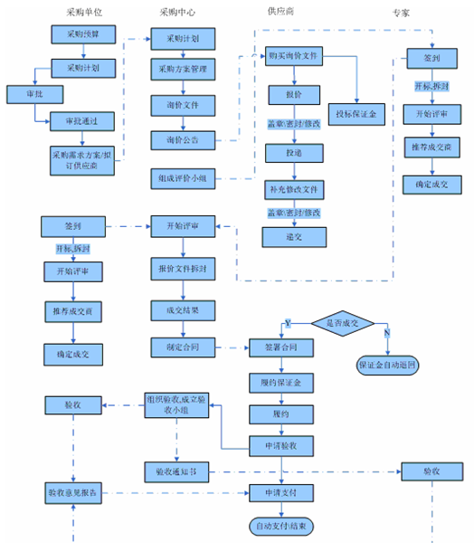
4、采(cai)(cai)(cai)購(gou)(gou)活動(dong)由采(cai)(cai)(cai)購(gou)(gou)單位發起(qi),根據采(cai)(cai)(cai)購(gou)(gou)目錄制(zhi)(zhi)定采(cai)(cai)(cai)購(gou)(gou)預(yu)算、采(cai)(cai)(cai)購(gou)(gou)計劃(hua)、采(cai)(cai)(cai)購(gou)(gou)需(xu)求建立采(cai)(cai)(cai)購(gou)(gou)任務。由采(cai)(cai)(cai)購(gou)(gou)中心(xin)組織并發布采(cai)(cai)(cai)購(gou)(gou)信(xin)息,供應(ying)商通過(guo)采(cai)(cai)(cai)購(gou)(gou)信(xin)息前(qian)來購(gou)(gou)買標(biao)書、制(zhi)(zhi)作(zuo)采(cai)(cai)(cai)購(gou)(gou)響(xiang)應(ying)文件(jian)、投遞標(biao)書、交納保證金、參加(jia)標(biao)前(qian)會和踏勘、開(kai)標(biao)前(qian)提交質(zhi)疑文件(jian)
5、學生端
采購中心:
采(cai)購(gou)中(zhong)心信息、制定采(cai)購(gou)方案(an)、采(cai)購(gou)方案(an)管(guan)理制定招(zhao)標(biao)文件、資格(ge)預審(邀請(qing)招(zhao)標(biao))、投(tou)標(biao)邀請(qing)、邀請(qing)招(zhao)標(biao)&單一來(lai)源、招(zhao)標(biao)公告、踏(ta)勘與(yu)標(biao)前會、查(cha)(cha)看供(gong)應商投(tou)標(biao)、(結(jie)束投(tou)標(biao))查(cha)(cha)看流標(biao)、采(cai)購(gou)現場、定標(biao)、制定合(he)同、組織驗收
采購單位:
采(cai)購單位(wei)信息(xi)、采(cai)購預算、采(cai)購計劃(hua)、采(cai)購需(xu)求、踏勘(kan)與(yu)標前會、采(cai)購現場、查(cha)看(kan)定標、采(cai)購合同(tong)、驗收(shou)
供應商:
供應商信息、資(zi)格預審、采購(gou)文件、踏勘、投(tou)標(biao)(biao)保證金、采購(gou)現場(應標(biao)(biao))、應標(biao)(biao)結果、中標(biao)(biao)、驗收(shou)、支付
6、專家評(ping)標(biao)(biao):專家注冊信息、資質申(shen)請、招標(biao)(biao)文件、采購(gou)現(xian)場、驗收
7、政(zheng)府采(cai)購(gou)網:各角色(se)共用的一個模(mo)塊。通過政(zheng)府采(cai)購(gou)網可查看到采(cai)購(gou)單位、供應商信(xin)息(xi)、專(zhuan)家信(xin)息(xi)和招標(biao)信(xin)息(xi)、中標(biao)信(xin)息(xi)。
8、流程圖模(mo)塊:1、詢價采購流程圖2、邀請招標(biao)流程圖3、單一(yi)來源流程圖4、公(gong)開(kai)招標(biao)流程圖5、競爭性談判流程圖
適用于任何類型
企業采購流程
公開招標
詢價采購
單一來源
邀請招標
競爭性談判