Management Major

思沃(wo)電子政務(wu)辦(ban)公平(ping)臺(tai)(tai)模擬(ni)實(shi)(shi)訓系統的(de)重點是將理論(lun)和實(shi)(shi)踐(jian)、案例分(fen)析相結合。該教學平(ping)臺(tai)(tai)軟件的(de)重點是電子政務(wu)辦(ban)公平(ping)臺(tai)(tai)的(de)基(ji)本理論(lun)及其管(guan)理實(shi)(shi)踐(jian),同時提供大量教學案例分(fen)析。
用戶(hu)對象:適用于開設電子政務教學的(de)高校與培訓機構的(de)網(wang)絡(luo)實驗課程。為電子政務學科的(de)師(shi)生提供虛擬的(de)實訓平臺。
軟件教學方式(shi):理(li)論(lun)學習與(yu)案例(li)實踐相結合(he),將實驗考核與(yu)教學考核系統相結合(he)。
教學(xue)(xue)(xue)軟(ruan)件的功能概述:電子政(zheng)務辦公平臺模擬實(shi)(shi)訓系統(tong)分管(guan)理(li)員、教師(shi)和(he)(he)學(xue)(xue)(xue)生(sheng)三(san)個用戶角色(se)。分管(guan)理(li)員和(he)(he)教師(shi)學(xue)(xue)(xue)生(sheng)兩個登陸端(duan)口。由管(guan)理(li)員進行(xing)教師(shi)管(guan)理(li)。教師(shi)端(duan)進行(xing)班(ban)級(ji)學(xue)(xue)(xue)生(sheng)管(guan)理(li)及實(shi)(shi)驗相關數據(ju)的設置。學(xue)(xue)(xue)生(sheng)端(duan)進行(xing)具體(ti)的實(shi)(shi)驗。系統(tong)還集成了案例(li)分析(xi)、內部郵件、在線考試三(san)個輔助性模塊,已(yi)更(geng)完善本實(shi)(shi)訓系統(tong)與(yu)教學(xue)(xue)(xue)的結合。
模擬(ni)各類政府網站
以及辦公流程
例:市人民政府
市衛生局
機關黨委
市科技局
市高新產業局
市人事局
公務員管理處
二、軟(ruan)件(jian)特點及優勢
關鍵詞:模(mo)擬實訓系統 實訓教(jiao)學(xue)軟件(jian) 實訓教(jiao)學(xue)平臺(tai) 教(jiao)學(xue)系統
學生端前臺:
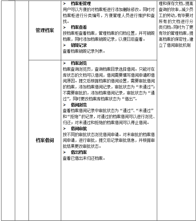
首頁、政(zheng)(zheng)務(wu)資訊、政(zheng)(zheng)策法規、政(zheng)(zheng)府文(wen)件、新聞動態、公(gong)告(gao)通(tong)知、組織機構、服務(wu)導航、信息查詢、在(zai)線辦理(li)(li)(li)(li)(在(zai)線辦事(shi)流程維護、在(zai)線辦事(shi)接納)、在(zai)線咨(zi)詢、領(ling)導信箱、投(tou)訴(su)舉報、熱點調(diao)查、政(zheng)(zheng)務(wu)論壇 學生(sheng)端后(hou)臺:通(tong)訊錄、日程安排(pai)、便箋(jian)、單(dan)位工作計劃、個(ge)人工作計劃、發(fa)(fa)文(wen)管(guan)(guan)理(li)(li)(li)(li)、收(shou)文(wen)管(guan)(guan)理(li)(li)(li)(li)、遠(yuan)程收(shou)發(fa)(fa)、呈批管(guan)(guan)理(li)(li)(li)(li)、公(gong)文(wen)設置、網絡會(hui)議、在(zai)線投(tou)票、車輛(liang)管(guan)(guan)理(li)(li)(li)(li)、接收(shou)歸(gui)檔、管(guan)(guan)理(li)(li)(li)(li)檔案(an)、檔案(an)借閱、組織結構管(guan)(guan)理(li)(li)(li)(li)、員工管(guan)(guan)理(li)(li)(li)(li)、考勤(qin)管(guan)(guan)理(li)(li)(li)(li)、用戶管(guan)(guan)理(li)(li)(li)(li)、模(mo)塊管(guan)(guan)理(li)(li)(li)(li)、權限管(guan)(guan)理(li)(li)(li)(li)
多(duo)模塊、多(duo)種(zhong)實(shi)戰方式(shi)隨意組合;
六大(da)類29種(zhong)測驗全(quan)面(mian)滿足教學和實戰需(xu)要(yao);
案例(li)演示涵(han)蓋人力(li)資源管(guan)理四(si)大工作情(qing)境;
三大(da)熱門評價中(zhong)心(xin)技術提升專業水平;
互(hu)動學(xue)生實(shi)驗,有效鞏固專業技能,加強師生溝通;
簡便的(de)操(cao)作方法;
互動式的學習;
專業(ye)、全面的教(jiao)學(xue)輔助資料;
迅速的服務(wu)和持續升級。
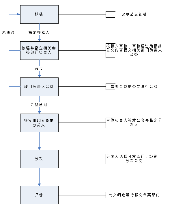
公文擬稿
起草文件初稿。填寫公文編號(hao)、標題(ti)、保(bao)密期(qi)限(xian),
選擇公(gong)文類型、秘密(mi)等級、緊急程度以及公(gong)文文件,并指定公(gong)文的審(shen)核(he)人(ren),提交后創(chuang)建(jian)公(gong)文。
公文審核
由擬(ni)稿時指定的審(shen)核(he)人收到審(shen)核(he)通(tong)知后,進入(ru)公文審(shen)核(he)功(gong)能,對需要審(shen)核(he)的公文進行操作。
公文會簽
會(hui)簽人會(hui)簽公文。
公文簽發
簽發人(ren)退稿或者通過指(zhi)定公文分發人(ren)。
公文分發
分(fen)發(fa)人負責選擇(ze)公文的接(jie)收(shou)部門、接(jie)收(shou)人進行分(fen)發(fa),
以及公文(wen)的(de)歸檔工作。
已發公文
經手的所有公文分發(fa)記錄。
已收公文
個人接收到的(de)公文列表(biao)。
發文管理流(liu)程圖